近日,福建省首个国家林草植物新品种测试站正式投入运行,作为全国第十个林草DUS测试站,开创了国内高校牵头承建国家级测试机构的先河,同时也是目前国家林草系统唯一专注于兰科植物的专业测试站。这一国家级林业领域高能级平台的落地,为福建林学一流学科培优建设注入强劲动力,标志着我省在林草生物育种创新、品种知识产权保护等领域迈出关键一步。

构建新品种权认证核心枢纽 完善学科创新生态
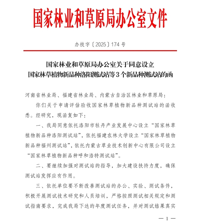
2025年10月28日,国家林业和草原局办公室正式发函,同意依托williamhill英国官网设立“国家林草植物新品种福州测试站”。测试站的设立,实现了学校从“种业创新主体”到“品种测试裁定者”的身份跨越,彰显了学校在以兰科植物为主的林木花卉研究与种业创新领域的全国领先地位。
测试站创新性地提出了“核心引领、多点协同”的发展理念,联合福建省林业科技试验中心与海峡生物科技股份有限公司,共同构建了以福州测试站为核心、以多个具有地域、气候及资源优势的站点为辅助的“一站多点”网络化布局。该体系旨在通过整合不同生态区的资源特色与环境特征,系统性提升新品种测试的广度、精度与生态适应性,为品种审定与推广提供更加科学、全面的数据支撑。
从林学一流学科建设需求来看,测试站的建成运行完善了“选育-测试-授权-推广”的全链条创新体系。其不仅为林学学科提供了贴近产业实际的科研载体,更搭建了连接高校、科研院所与企业的协同创新桥梁,与我省已有的农业植物新品种测试平台形成互补,构建起覆盖农林领域的完整品种测试体系。实地查

服务国家种业振兴战略 强化学科核心能力
学校于2025年3月31日宣布组建 “林学一流培优学科群” ,强化顶层设计,整合全校优势资源,形成奋进全国“双一流”的强大合力。测试站的正式运行,成为林学一流培优学科群建设的重要成果,彰显了学校在兰科植物研究与种业创新领域的全国领先地位。
助推科研创新提质。福建是兰文化的重要发祥地,我国最早的专著《金漳兰谱》就出自福建。学科兰花研究起步于20世纪70年代,历经数十载深耕,在种质资源收集、基础理论创新、关键育种技术突破与新品种培育等方面取得系列突破。团队构建了覆盖我国兰科植物98.8%属级的分子生命之树,建成国内保存最全的兰科植物种质资源库和世界首个兰科多组学数据库OrchidBase,首创基于病毒诱导基因沉默的分子设计育种平台,为新品种的分子鉴定奠定了理论基础。目前,团队已成功选育出蝴蝶兰、石斛、兜兰等一百多个具有自主知识产权的新品种,为我国花卉种业自主创新注入强劲动力。测试站的正式运行,将进一步激励育种原始创新,强化品种权保护,推动兰花产业向标准化、品牌化与国际化方向发展。
提升社会服务效能。目前,测试站已收集兰科植物原生种900多种,园艺品种4000多个,其中兰属植物品种810个、蝴蝶兰属品种1003个。测试站拥有专业测试用地44.7亩、温室7600平方米,配备先进观测与拍摄设施,构建了已知品种数据库,并完成了兰属和蝴蝶兰属《新品种DUS测试校对手册》《新品种DUS测试性状照片拍摄规范》等关键文件编制,6名技术人员均通过UPOV培训并获得资质。未来,测试站将逐步拓展测试物种范围,推动从兰科植物向更多林草植物的系统延伸,进一步增强其在国家植物新品种保护体系中的支撑作用。
夯实发展根基 打造学科特色标杆
测试站于2024年7月获批筹建。2025年9月24日,国家林业和草原局科技发展中心组织来自中国林业科学研究院林业研究所、广东省农业科学院、福建省农业科学院、江西省林业科学院、福州市园林中心等多家权威机构的专家开展现场验收。专家组通过实地查看、资料审核、质询讨论等环节,一致认为测试站设施完善、技术力量雄厚,完全具备开展兰属、蝴蝶兰属植物新品种DUS测试(特异性、一致性、稳定性测试)的能力,同意通过验收。国家林业和草原局科技发展中心新品种测试管理处段经华处长对筹建工作成效给予高度肯定。
展望未来,测试站将以“建设国内领先、国际知名的兰科植物品种测试鉴定高地、种质资源创新枢纽与产业服务平台”为愿景,系统推进新品种测试、鉴定与推广工作,持续赋能我国花卉种业创新与产业升级,为落实国家种业振兴行动、建设花卉强国贡献“高校智慧”与“福建样本”。
该测试站的运行是林学一流学科培优建设的重要举措,其借鉴了国内顶尖林学学科“平台筑基、科研赋能、服务增效”的建设经验,通过资源精准投放强化学科核心竞争力。测试站的建成与运行,是学科在种业创新领域迈出的关键一步,也是兰科团队三十年如一日践行“保护促进产业、产业反哺保护”理念的生动实践。未来,测试站将进一步拓展测试品种范围,完善测试技术标准,与林学学科的生态保护、森林培育等优势方向深度融合,形成“测试平台 + 学科团队 + 产业应用” 的良性循环。
这一平台的落地,不仅将提升福建林草植物新品种的授权效率与质量,更将推动林学学科在生物育种、知识产权保护等领域形成特色优势,为福建建设林业强省、打造全国林学学科区域标杆提供坚实支撑。
